Hi,欢迎来到海西仪器城!
登录
注册
手机版
APP Store
Android版
关注精艺
5181717
商品
品牌
货号
搜索历史
热门搜索
我的购物车
0
购物车中还没有商品,赶紧选购吧!
快速订单
全部商品分类
分析化学配件耗材
标准物质
{
岛津仪器配件及色谱光谱通用耗材
TOC配件耗材
液相液质常见配件耗材
气相气质常见配件耗材
光谱仪常见配件
通用消耗品
其他
气相色谱柱及保护柱
液相色谱柱及保护柱
样品前处理及相关装置
电化学等水质耗材
电极
电极配件
色谱柱
其他配件
浊度仪配件耗材
缓冲液
标准液
电解液
调节剂
标准溶液
电位滴定仪配件耗材
卡式水分测定仪配件耗材
离子色谱仪配件耗材
标准品
调谐液
农药检测标准物质
兽药检测标准物质
食品检测标准物质
环境检测标准物质
无机标准溶液
药物和天然产物标准品
保健品化妆品标准物质
毒素
保健品检测标准物质
化妆品检测标准物质
工业品检测标准物质
临床检测标准物质
药物与天然产物标准物质
细胞培养
耗材试剂
{
细胞生物学(耗材)
细胞培养耗材
细胞冻存耗材
细胞过滤耗材
细胞移液耗材
细菌培养皿
细胞过滤器
培养管
细胞刮铲
细胞滤网
真空过滤器
细胞培养容器
细胞生物学(试剂)
血清
细胞培养基
抗生素
其他试剂
流式细胞仪相关试剂
人源细胞系
鼠源细胞系
其他种属细胞系
大鼠原代细胞
小鼠原代细胞
生长添加剂
细胞检测类产品
细胞培养辅助试剂
无血清及细胞治疗系列产品
细胞专用完培
细胞相关耗材
细胞分析
嵌套/小室
培养辅助耗材
细胞辅助试剂
细胞成像耗材
胰蛋白酶
细胞转染
细胞冻存
细胞添加剂
分子生物
耗材试剂
{
分子生物学(耗材)
移液器
移液吸头
离心管耗材
PCR管耗材
移液工作站
多温区工作台
恒温金属冰盒基座
金属磁力架
分子生物学(试剂)
核酸检测试剂
PCR试剂
分子克隆试剂
逆转录
核酸提取纯化
质粒提取
荧光定量
核酸实验相关
蛋白与免疫
western相关耗材
免疫组化相关耗材
酶标板
蛋白提取/定量
透析袋
蛋白定量
elisa
过滤超滤
水机耗材
{
默克密理博纯水机耗材
IQ7003\7005\7010\7015
IQ 7000
EQ7000
Milli-Q Direct 8/16
EQ7008/7016
Synergy
Direct-Q3/5/8
Elix® Essential 3/5/10/15
Reference
Milli-Q Integral 3/5/10/15
Advantage A10
IX 7003\7005\7010\7015
明澈(MING CHE)
Simplicity
IQ Element
Elix Advantage 3/5/10/15
RiOs™ Essential 3/5/10/15
RiOs-DI®
RiOs™ 3/5/8
Milli-DI 3
Direct-Q8
其他水机耗材配件
过滤/超滤系统
灭菌滤器
真空滤杯
灭菌格栅膜
转印膜
超滤管
微生物检测滤杯
色谱滤器
圆片膜
泵管等其他耗材
蠕动泵配件
泵管
泵头
注射器
微生物学耗材
检测系统
{
微生物培养基
生物指示剂
液体预制培养基
干粉培养基
乳酸菌检测相关培养基
梭菌检测相关培养基
军团菌检测相关培养基
芽孢杆菌检测相关培养基
耶尔森氏菌检测相关培养基
弧菌检测相关培养基
金黄色葡萄球菌相关培养基
李斯特菌检测相关培养基
沙门氏菌和志贺菌检测相关培养基
大肠菌相关检测培养基
酵母菌检测相关培养基
菌落总数检测相关培养基
无菌模拟灌装培养基
微生物培养
增菌培养基
增菌培养基
微生物膜过滤检测设备
全自动取膜器
S-Pak滤膜
Microfil滤杯和滤膜组合套装
EFFU无菌滤杯
Milliflex Plus 全自动过滤系统
微生物快速检测系统
致病菌胶体金快速测试片
MC-Media微生物测试片
活菌荧光染色快速检测系统
环境监测系统
空气采样器
取样片和棉签套装
表面和液体卫生监测琼脂条
微生物过滤系统
清洁度验证
Flash快速蛋白质检测
其他
安全卫士系列
细胞因子
细胞支原体清除试剂
均质袋
通用耗材
实验室常备
{
通用耗材
计数笔
加样槽
一次性比色皿
纯化柱
镊子
计算器
封口膜
接种针/环/涂布棒
其他通用耗材
硅胶管
通用试剂
塑料试管
厌氧耗材
称量类耗材
一次性称量盘/纸
灭菌勺/长柄勺
量杯
防护类耗材
口罩
手套
防护系列
玻璃类耗材
蓝盖试剂瓶
容量瓶
量筒
玻璃雏形瓶
玻璃烧杯
烧杯
试管
陶瓷类
玻璃皿类
冷凝管
滴管
样品瓶
称量瓶
烧瓶
样品保存耗材
样品罐\样品瓶
样品储存罐
样品袋
样品保存
塑料器具
塑料试剂瓶
玻璃试剂瓶
进样瓶
采样袋
其他耗材
真菌毒素免疫亲和柱
其他耗材
售后产品
温度计
其他品牌固相萃取柱
前处理仪器
常用设备
{
称重/计量仪器
电子天平
质量比较仪
天平配件
纯水/超纯水系统
超纯水系统
电热蒸馏水设备
双重电热蒸馏水设备
三重蒸馏水设备
分离/浓缩设备
离心机
旋转蒸发仪
薄膜蒸发装置
平行蒸发仪
氮吹仪
冷冻干燥机
真空离心浓缩机
喷雾干燥机
溶媒回收装置
BMD系列氮吹仪
泵/抽取装置
真空泵
过滤装置
送液泵
OEM产品系列
工业注射泵
MP系列柱塞泵
微型齿轮泵
注射泵灌装系统
迪贝流体
百柯流体
循环水真空泵
粉碎/搅拌/混合/分散
搅拌器
分散机
摇床振荡器系列
研磨机
球磨机
匀浆器/匀浆机
筛分机
高压均质机
恒温混匀器
磁力搅拌器 (圆盘型)
均质分散机
顶置电动搅拌器
消解/萃取装置
微波消解系统
微波萃取系统
快速溶剂萃取仪
抽提装置
超临界萃取系统
合成装置
有机合成装置
反应釜系统
微波合成系统
其它合成/反应设备
物性测试仪器
熔点仪
粘度计
密度计
旋光仪
折光仪
糖度计/盐度计
色度仪
温度计/温湿度计
滴点仪
在线式检测仪器
加热干燥设备
马弗炉
干燥箱
水浴/油浴槽
加热板/电热套
冷却循环水装置
冷阱\冷却器
金属浴
制冰机
液氮容器
程序降温系统
其它加热冷冻设备
箱式电阻炉
可程式箱式电阻炉
管式炉
箱式炉
真空炉
辊道炉
井式炉
碳管炉
实验电炉
箱式电阻炉 (多段可编程控制)
振荡恒温金属浴
实验室安全设备
安全柜
试剂贮存
试剂转移
试剂使用
危险废弃物处置
应急泄漏防护
生物制药系列
其他设备
多功能样品处理平台
定时钟
除湿机
其它仪器
平台
土壤取样器
不间断电源
自动部份收集器系列
自动分离层析仪系列
核酸,紫外检测仪系列
混合器系列
打印机
洗瓶机
箱体系列
光照培养箱
人工气候箱
恒温恒湿箱
环境模拟
加热干燥设备
培养箱
LED光照、人工培养箱
光照、人工培养箱
恒温循环系列
振荡水槽
电热恒温水浴锅
电热恒温油浴锅
磁力搅拌水/油浴锅 (集成式)
低温循环水槽
低温振荡水槽
电热恒温水槽
电热恒温水槽 (内胆、外壳均为不锈钢)
电热恒温循环水槽 (带电磁阀)
高精度低温循环水槽
高精度制冷和加热水槽
恒温水槽与水浴锅 (两用)
加热循环水槽
精密恒温水槽
三孔电热恒温水槽
透视循环水槽
新款循环冷却器
生命科学
分子检测设备
{
徕卡显微成像解决方案
教学显微镜
正置显微镜
倒置显微镜
快速高分辨成像系统
体视与宏观显微镜
激光共聚焦显微镜
激光显微切割系列
显微图像软件
比对显微镜
视频显微镜
显微镜摄像头
电子显微镜及其电镜制样
分子生物仪器
PCR仪
定量PCR仪
快速匀浆器
自动核酸纯化系统
超微量核酸蛋白测定仪
凝胶成像系统
常规电泳系统
转印系统
温度梯度凝胶电泳
脉冲场电泳
电泳电源
恒温孵育器
分子杂交箱、紫外交联仪
液体处理工作站
微生物现场快速检测系统
抗氧化快速分析仪
酶标仪
多功能成像仪
微孔板检测系统
洗板机
电泳仪
分子相互作用分析仪
组织学病理产品
组织处理
冰冻切片
包埋
轮转切片机
常规染色和盖片
平推切片机
染色的准备
IHC&ISH高端染色解决方案
样本制备
病理学成像
标本鉴定解决方案
常规仪器
超声波清洗机
洗瓶机
试验箱
药品稳定性试验箱
超声波处理器
箱体系列
存储设备
冰箱
液氮罐
灭菌设备
高压灭菌器
消毒装置
红外灭菌器、灭菌箱
热空气消毒箱
安全操作平台
生物安全柜
通风柜
超净工作台/工作台
洁净工作台
细胞生物学仪器
培养箱
二氧化碳培养箱
电穿孔仪
细胞融合仪
超声波细胞破碎仪
匀浆器
流式细胞仪
细胞计数仪
研磨仪
微孔板检测系统
恒温培养器
分离浓缩设备
中低压蛋白提纯系统
其他生命科学设备
临床检测设备
紫外分析仪
医药检测仪器
药物溶出度仪
崩解时限测定仪
脆碎度测定仪
片剂硬度计
澄明度检测仪
药物试验箱
智能微粒检测仪
锥入度仪
其它药物检测仪
微生物检测
微生物检验仪
小动物研究
微生物研究仪器
发酵罐
均质器
菌落计数器
细菌鉴定系统
发光仪
培养箱
组织病理学耗材
刀片
包埋盒/模具
冰冻切片转印系统
速干型封片胶
组织标记套装
服务
移液器校准服务
移液器维修服务
生物安全柜体检维护
实验室搬家服务
化学发光成像仪
分析仪器
色谱质谱
{
电化学仪器
电位滴定仪
酸度计/离子计/MV计/ORP
电导/溶解固体总量/盐度
溶氧仪/生物需氧量(BOD)
多参数分析仪
比色计
浊度仪
极谱仪
便携式多参数水质分析系统
COD分析仪
氧化稳定性测定仪
电位仪
其他
水份测定仪
卡氏水份测定仪
红外卤素水分测定仪
色谱仪
离子色谱仪
气相色谱仪
液相色谱仪
制备色谱
凝胶渗透色谱
毛细管电泳
薄层色谱扫描仪
高速逆流色谱系统
光谱仪
分光光度计
原子吸收分光光度计
红外光谱仪
分子荧光光谱
拉曼光谱
火焰光度计
原子荧光光谱仪
ICP 等离子发射光谱仪
其它光谱仪
TOC总有机碳含量分析仪
质谱仪
气相色谱质谱联用仪
液质联用仪
ICPMS
X射线仪器
X射线衍射仪
能散型XRFX射线仪器
波谱
核磁共振波谱
顺磁共振波谱
元素分析仪
凯氏定氮仪
汞分析仪
有机元素分析仪
酒类分析仪
快速检测仪/便携式现场检测仪
饮料/啤酒分析检测设备
黄曲霉素检测仪
环境监测仪器
放射性检测器
水中油分析仪
气体检测
其它分析仪器
其他分析仪器
石油专用检测仪
流动注射分析仪
激光干涉仪
自动进样器
仪器配套设备
空压机
氢气发生器
其他配件
空气发生器
顶空进样器
低噪音空气泵
密度计
折光率仪
测量分析仪
材料测试仪器
徕卡标乐
{
光学观察
偏光显微镜
金相显微镜
体视显微镜
视频显微镜
清洁度
电镜制样
金相制样
磨抛机
镶嵌机
切割机
耗材及配件等
热分析
差示扫描量热仪
热重分析仪
同步热分析仪
热膨胀仪
热机械分析仪
动态热机械分析仪
气体分析/联用技术
激光法导热分析仪
其它导热分析仪
塞贝克系数测量仪
树脂固化监测仪
耐火材料测试仪
物理性能分析
硬度计
流变仪
粘度计
试验机
应力仪与锥入度仪
工业物理
包装密封测试
金相制样耗材
研磨机制样配件及耗材
切割机附件及耗材
镶嵌机耗材及附件
元素分析
扫描/透射电镜
扫描电镜
透射电镜
粒度仪
纸张耐破度测定仪
撕裂度测试仪
粗糙度及轮廓测量
便携式粗糙度仪
台式粗糙度、轮廓仪
轴类光学尺寸测量
轴类光学机
光学3D扫描及2D尺寸测量
3D扫描仪
内部检测传感器
内部检测仪
形位公差测量系统
形位公差测量仪
高效形状和粗糙度组合测量系统
形状及粗糙度测量仪
全部商品分类
首页
新品中心
热卖中心
促销中心
联系我们
新闻中心
解决方案
品牌中心
视频专区
产品分类
分析化学
|
电化学等水质耗材
缓冲液
细胞培养
|
细胞生物学(耗材)
细胞移液耗材
-----巴氏吸管
细胞冻存耗材
-----冻存管
-----冻存盒
-----程序降温盒
细胞培养耗材
-----细胞培养板
细菌培养皿
细胞过滤器
细胞滤网
|
细胞生物学(试剂)
血清
抗生素
细胞培养基
分子生物
|
分子生物学(耗材)
移液器
-----移液器架
移液吸头
-----普通吸头
-----滤芯吸头
-----吸头盒及配件
离心管耗材
-----离心管
-----离心管架
PCR管耗材
-----PCR产品
-----深孔板
-----低温冰盒
|
分子生物学(试剂)
核酸检测试剂
-----核酸抽提纯化试剂
-----核酸电泳/marker
-----缓冲液
逆转录
核酸提取纯化
荧光定量
核酸实验相关
-----核糖核苷酸
-----重组与克隆
|
蛋白与免疫
western相关耗材
-----免疫印迹膜
-----蛋白电泳
-----抗体
-----电泳玻璃板
-----免疫印迹
免疫组化相关耗材
-----试剂
-----免疫分析
-----切片盒
-----染料及染色剂
-----免疫组化笔
-----染色缸\架
酶标板
蛋白提取/定量
透析袋
蛋白定量
elisa
过滤超滤
|
过滤/超滤系统
微生物学
|
微生物培养基
微生物培养
通用耗材
|
通用耗材
加样槽
通用试剂
-----其他生化试剂
-----分离纯化试剂
-----表面活性剂
-----植物组织培养
-----螯合剂
-----生化试剂盒
-----氨基酸蛋白质
-----维生素
-----酶和辅酶
-----激素
-----生物缓冲液
-----即用型试剂
-----碳水化合物
其他通用耗材
接种针/环/涂布棒
封口膜
纯化柱
|
防护类耗材
手套
防护系列
|
玻璃类耗材
试管
|
样品保存耗材
样品保存
塑料器具
塑料试剂瓶
玻璃试剂瓶
进样瓶
|
细胞相关耗材
细胞分析
细胞辅助试剂
细胞成像耗材
胰蛋白酶
细胞转染
细胞冻存
细胞添加剂
|
其他耗材
其他耗材
-----孵育盒
首页
>
分子生物
>
蛋白与免疫
>
western相关耗材
>
蛋白电泳
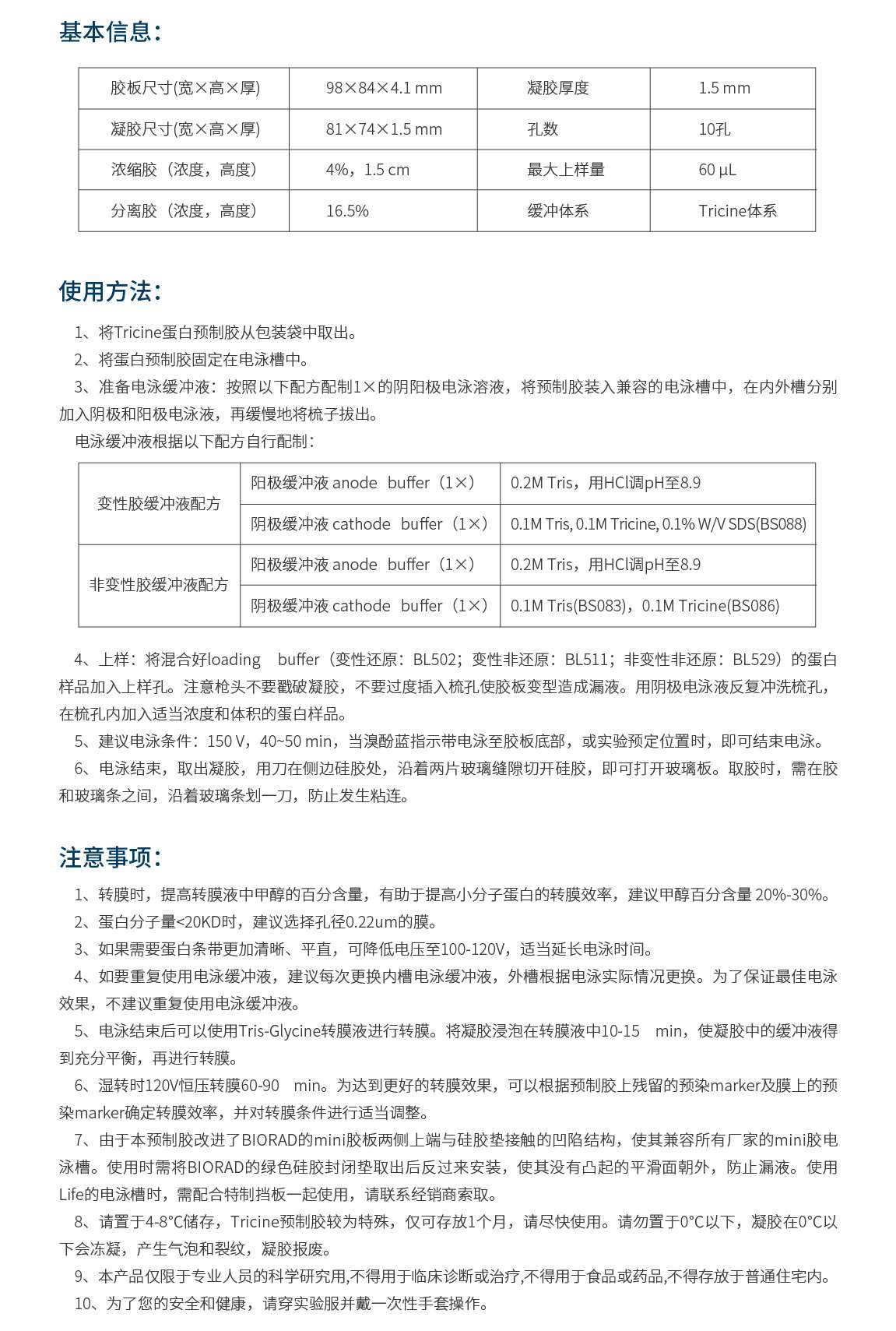
> 白鲨BL663A 蛋白预制胶Tricine, 16.5%, 10孔, 1.5 mm
-
+
白鲨BL663A 蛋白预制胶Tricine, 16.5%, 10孔, 1.5 mm
产品编号:
BL663A
产品型号:
BL663A
产品品牌:
白鲨(biosharp)
市场价格:
¥ 960.00
本店价格:
¥ 960.00
库 存:
1000
货 期:
工作日当天发货 或 请咨询销售
规格 :
0
10块/盒
0
数量:
-
+
件
(库存
1000
件)
销量
0
件
立即购买
加入购物车
申请报价
报价篮
收藏
商品详情
规格参数
售后服务
相关产品
暂无内容...
推荐商品
该商品已成功加入购物车!
购物车共有
1
款商品。
继续逛逛
查看购物车
该商品已成功加入报价篮!
报价篮共有
1
款商品。
继续逛逛
查看报价篮
提示
您的报价需求已收到
我们将会在一个工作日之内与您取得联系
感谢您的信任与支持!
确认
销售热线
0592-6021609
400-0592-051
添加客服 更快获取信息
所在省
北京
天津
河北
内蒙古
辽宁
吉林
黑龙江
上海
江苏
浙江
安徽
福建
江西
山东
河南
湖北
湖南
广东
广西
海南
重庆
四川
贵州
云南
西藏
陕西
甘肃
青海
宁夏
新疆
台湾
香港
澳门
马上获取报价
在线咨询
联系在线客服
销售热线
400-0592-051
自助报修
微信客服
(了解产品、
解决方案)
移动端下单平台